5月17日,由北京市教育委员会主办、北京建筑大学承办的第七届北京市大学生节能节水低碳减排社会实践与科技竞赛决赛在北京建筑大学大兴校区隆重举行。本届赛事以“科创赋能 绿色发展”为主题,吸引了来自北京航空航天大学、中央民族大学等32所高校的2000余名师生参与,222项优秀作品入围决赛展开激烈角逐。
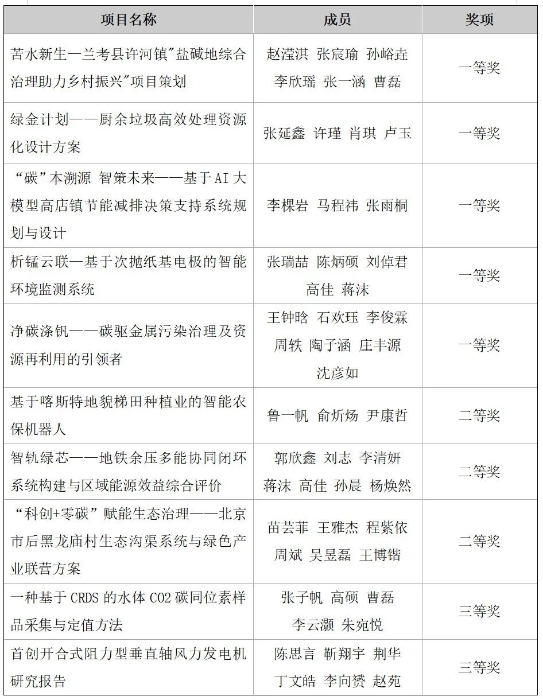
在此次高水平竞赛中,我校学子表现优异,19项入围作品最终斩获特等奖1项、一等奖8项、二等奖4项、三等奖5项的骄人成绩。同时,13位教师荣获"优秀指导教师"称号,学校获颁"优秀组织奖",充分展现了我校在绿色科技创新人才培养方面的突出成果。


决赛现场,我校参赛团队以饱满的热情和严谨的科学态度,通过精心设计的展板、模型和多媒体演示,全方位展示了项目的创新亮点和实践价值。在答辩环节,同学们沉着应对、思路清晰,其扎实的专业素养和出色的创新能力赢得了评委的高度评价,充分彰显了地大学子追求卓越、勇攀高峰的精神风貌。

学校高度重视此项赛事,将其作为培养学生创新实践能力的重要平台。在教务处的统筹协调和水资源与环境学院的精心组织下,本届赛事全校共有58个项目、400余名本科生踊跃参加。备赛期间,教务处联合水资源与环境学院组建了专业竞赛指导团队,通过往届优秀作品展示、专家一对一辅导等形式,为参赛团队提供全方位指导,充分体现了我校“以赛促学、以赛促教”的实践育人理念,展现了学校在创新人才培养方面的特色与成效。

北京市大学生节能节水低碳减排社会实践与科技竞赛是生态文明建设的重要实践,我校将持续以该项赛事为引领,深入推进人才培养模式改革创新。通过深化科教融合、产教协同和创新创业教育,着力培养具有绿色创新能力的复合型人才,为首都生态文明建设贡献更多“地大智慧”和“地大方案”。
热烈祝贺我院学子在此次节能节水低碳减排社会实践与科技竞赛中斩获一等奖5项,二等奖3项,三等奖2项!


